By Corinne Desai | Car Care Contributor at braketireguide.com
Published: March 7, 2026 | Updated: March 7, 2026 | 12 min read
So your dashboard just lit up with a “Service Tire Monitor System” message, and now you’re sitting in a parking lot wondering if your tire is about to explode. Been there. The first time this happened to me, I pulled over immediately, walked around my car three times, and found absolutely nothing wrong with any of my tires (yes, really). Turns out the problem wasn’t my tires at all. It was a sensor that had basically given up after years of being ignored.
Quick answer: The “Service Tire Monitor System” warning means your vehicle’s Tire Pressure Monitoring System (TPMS) has detected a problem with one or more sensors, not necessarily your actual tire pressure. You can usually keep driving short distances, but you should get it checked soon because you won’t know if you actually have low tire pressure until the system works again.
Safety note: The procedures in this guide are based on personal experience with common TPMS systems. Your vehicle may have different requirements. Always consult your owner’s manual and follow manufacturer guidelines. If you’re uncomfortable with any procedure or the warning light persists, have a qualified mechanic inspect your TPMS system. I’m not a certified mechanic, and this guide reflects personal experience rather than professional automotive advice.
Table of Contents
What Does “Service Tire Monitor System” Mean
The “Service Tire Monitor System” message appears when your car’s computer can’t communicate with one or more tire pressure sensors. This is different from a simple low tire pressure warning. When you see this message, the system itself needs attention, not just your tires.
Every car sold in the United States since the 2008 model year is required to have a Tire Pressure Monitoring System installed. This became federal law through the TREAD Act (Transportation Recall Enhancement, Accountability, and Documentation Act), which Congress passed in 2000 following a series of accidents involving underinflated tires. You can find more details on NHTSA’s tire safety page. The system uses small sensors to track the air pressure inside each tire and alerts you when pressure drops too low.
What is TPMS? TPMS stands for Tire Pressure Monitoring System. It’s a safety feature that monitors the air pressure in your tires and warns you when pressure falls roughly 25% below the recommended level, according to federal safety standards. The system uses sensors mounted inside or near each wheel.
Here’s where it gets tricky though. When you see “Service Tire Monitor System” instead of just “Low Tire Pressure,” your car is telling you something is wrong with the monitoring equipment itself. The sensors might be dead, damaged, or your car just can’t read them anymore. I learned this the hard way after spending twenty minutes checking all four tires with a gauge when the real problem was a sensor battery that had died.
The sensors typically last between 5 and 10 years, depending on your driving conditions and climate. If your car is approaching that age range and this warning pops up, a worn-out sensor is probably your culprit.
How TPMS Works (Direct vs Indirect Systems)
Understanding which type of TPMS your car uses makes troubleshooting way easier. There are two main types, and they work completely differently.
Direct TPMS uses physical sensors mounted inside each tire, usually attached to the valve stem. These sensors measure actual air pressure and transmit that data wirelessly to your car’s computer. Most vehicles made after 2008 use this system. The sensors run on small batteries that can’t be replaced separately, which is why the whole sensor needs to be swapped when the battery dies.
Indirect TPMS doesn’t use pressure sensors at all. Instead, it relies on your car’s anti-lock brake system (ABS) to detect pressure problems. When a tire loses air, it gets smaller in diameter and rotates slightly faster than the other tires. The system notices this difference and triggers a warning. Indirect systems are less common now but still show up in some European vehicles and older models.
| Feature | Direct TPMS | Indirect TPMS |
|---|---|---|
| How it works | Sensors inside each tire measure actual pressure | ABS sensors detect wheel speed differences |
| Accuracy | Shows exact PSI per tire | Only alerts when pressure is significantly low |
| Cost to repair | Higher (sensors run $50-150 each at current market rates) | Lower (usually just needs reset) |
| Battery life | 5-10 years per sensor | No batteries needed |
| Common in | Most US vehicles since 2008 | Some European models, older vehicles |
| How to identify | Dashboard shows individual tire PSI readings | Dashboard shows only a warning light, no specific numbers |

If you want to figure out which system your car uses, check your owner’s manual or look at your dashboard. Cars with direct TPMS often show individual tire pressure readings for each wheel. If yours only shows a generic warning light without specific numbers, you might have an indirect system.
Garrett’s guide on tire size measurements explains how tire dimensions affect pressure readings. If you’ve recently changed tire sizes, that could actually trigger TPMS issues, which surprised me when I first learned about it.
Common Causes of the TPMS Warning
You’d be surprised how often this warning has nothing to do with actual tire problems. I’ve seen people panic and head straight to the dealer when the fix was something they could handle in their driveway.
Dead sensor batteries are the most common cause, especially in vehicles over 5 years old. The batteries inside TPMS sensors can’t be replaced, so when they die, the whole sensor needs to be swapped. Your car might lose contact with just one sensor while the others work fine.
Temperature swings mess with tire pressure more than most people realize. Tire pressure drops about 1 PSI for every 10-degree Fahrenheit drop in temperature, according to the Tire Industry Association. That overnight cold snap during fall or early winter can trigger warnings even when your tires were perfectly inflated yesterday. This is especially common in regions with dramatic temperature changes between day and night.
Damaged sensors happen more often than you’d think. Hitting a pothole, curb, or debris on the road can damage the sensor mounted on your valve stem. I’ve also seen sensors get damaged during tire rotations or new tire installations when the technician isn’t careful.
New tires or wheels that weren’t properly programmed can cause the warning to appear. Each sensor has a unique ID that needs to be registered with your car’s computer. If a shop installs new tires but forgets to run the relearn procedure, your car won’t recognize the sensors.
Aftermarket wheels might not be compatible with your factory sensors. The sensor sits inside the wheel, and if the new wheel doesn’t have the right clearance or shape, the sensor might not fit correctly or could get damaged.

Corroded valve stems can prevent the sensor from sealing properly. This is especially common in areas that use road salt during winter. The metal valve stem can corrode over time, causing slow leaks or sensor malfunctions.
If you’ve recently used your spare tire, that can also trigger the warning since most spare tires don’t have TPMS sensors installed.
Blinking vs Solid TPMS Light: What’s the Difference
This is one of those things nobody ever explained to me until I went down a rabbit hole trying to figure out why my light was acting weird. The way your TPMS light behaves actually tells you what’s wrong.
A solid TPMS light (stays on constantly) usually means one or more tires has low pressure. This is the more common scenario and often the easier fix. Check your tire pressure with a gauge, inflate to the recommended PSI (check the sticker on your driver’s door jamb), and the light should turn off after a few minutes of driving.
A blinking or flashing TPMS light indicates a system malfunction rather than a simple pressure issue. When the light flashes for 60-90 seconds after you start the car and then stays solid, that’s your car telling you something is wrong with the TPMS hardware itself. A sensor might be dead, damaged, or not communicating properly.

Some vehicles show both behaviors together. The light might flash initially (telling you there’s a sensor problem) and then stay solid (because the system also detected low pressure). In that case, you’ve got two issues to address.
Quick heads up: if your TPMS light blinks randomly while driving rather than at startup, that could indicate a more serious sensor failure or interference issue. I had this happen once when I parked near a warehouse with some kind of radio equipment. Once I drove away, it stopped.
For more details on troubleshooting blinking tire pressure lights or understanding what a flashing TPMS light means, those guides break down the specific patterns for different vehicles.
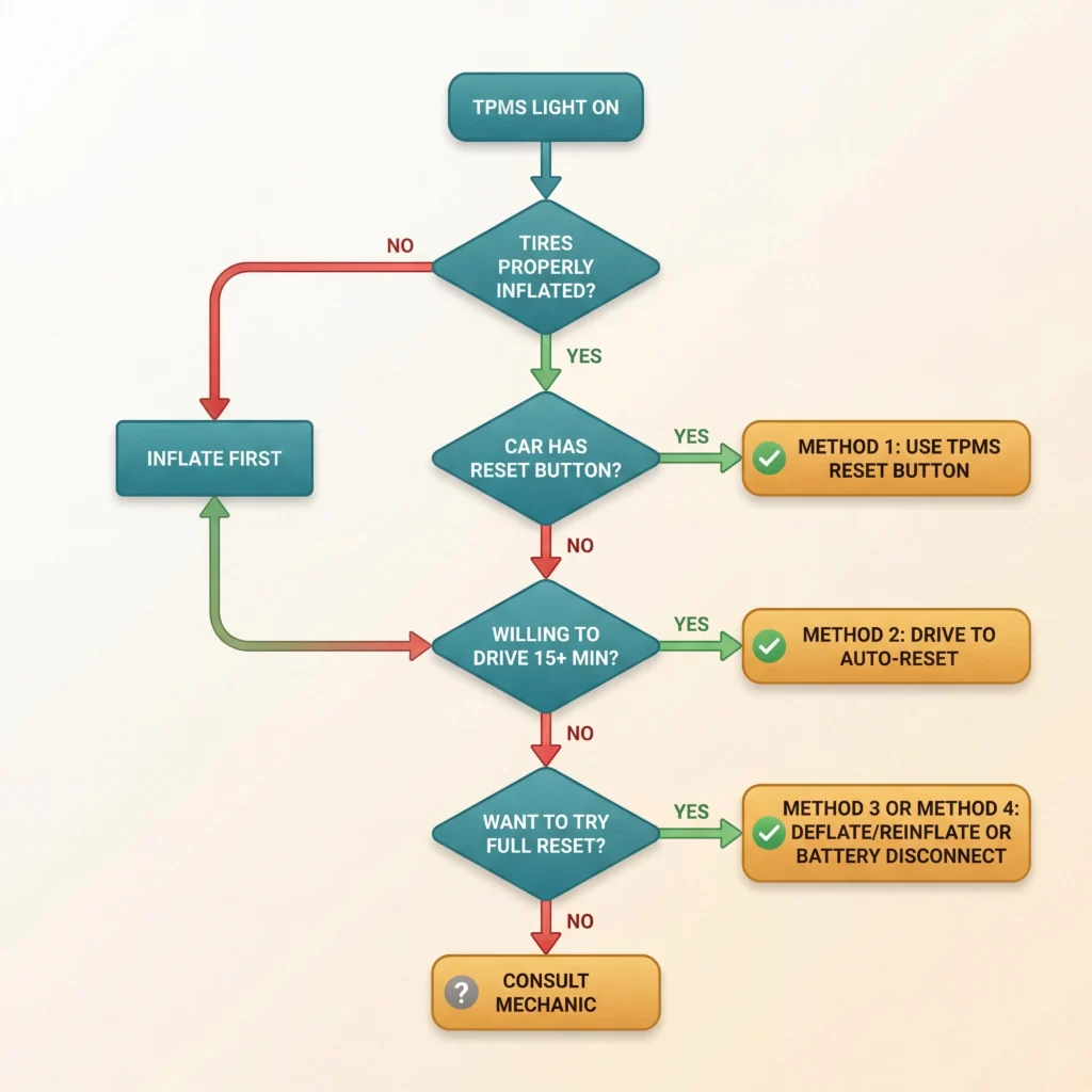
How to Reset the Tire Pressure Monitoring System
Before you spend money at a shop, try resetting the system yourself. Sometimes it just needs a nudge to recognize that everything is actually fine.
Don’t skip this step, trust me: check your actual tire pressure first. Use a reliable gauge (I keep a digital one in my glove box) and inflate all four tires to the PSI listed on your door jamb sticker. This alone fixes the problem about half the time.
Method 1: Use the TPMS Reset Button
Many vehicles have a dedicated reset button, usually located under the steering wheel or inside the glove box.
- Turn your ignition to the “On” position without starting the engine
- Press and hold the TPMS reset button until the warning light blinks three times
- Wait a few minutes for the system to recalibrate
- Start the car and drive for 10-15 minutes above 25 mph
Method 2: Drive to Auto-Reset
Some TPMS systems automatically recalibrate after you’ve inflated your tires to the proper pressure and driven for a while.
- Inflate all tires to the recommended PSI
- Drive at highway speeds (50+ mph) for at least 10 minutes
- The light should turn off once the system confirms proper pressure
Method 3: Deflate and Reinflate All Tires
This works for stubborn systems that won’t reset through other methods.
- Deflate all four tires to below the warning threshold (usually around 20 PSI). Important: Do not drive on deflated tires. Perform this procedure while parked.
- Reinflate each tire to 3 PSI above the recommended pressure
- Deflate back down to the exact recommended PSI
- Drive for 10-15 minutes to let the system recalibrate
Method 4: Disconnect the Battery
As a last resort, you can try resetting your car’s computer entirely.
- Turn off the ignition and remove the key
- Disconnect the negative battery terminal
- Press the horn button for a few seconds to drain any remaining power
- Wait 10-15 minutes
- Reconnect the battery and start the car

Note about battery disconnect: This method may reset your radio presets, clock, seat memory positions, and some vehicle-learned settings. You’ll need to reprogram your radio stations and reset your clock afterward. This is normal and not a sign of any problem.
Reset procedures can vary significantly between vehicle makes, models, and years. If these methods don’t work for your specific vehicle, check your owner’s manual or contact your dealer’s service department.
The full guide on how to reset your tire pressure light covers additional methods and troubleshooting for when these don’t work.
Vehicle-Specific Reset Procedures
Reset procedures vary quite a bit between manufacturers. What works on a Chevy might do nothing on a Ford. Here are the most common brand-specific methods I’ve figured out over the years.
Chevy / GMC / Buick / Cadillac (GM Vehicles)
GM vehicles often show “Service Tire Monitor System” or “Service Tire Pressure System” (slightly different message, same family of issues).
- Turn the ignition to “On” (don’t start the engine)
- Press the vehicle information button on your steering wheel until you see “Tire Pressure” or “TPMS”
- Press and hold the checkmark or Set/Reset button until the horn chirps twice
- The system will enter relearn mode for each tire position
For older GM models without steering wheel controls, you may need a TPMS relearn tool. These typically run $20-50 at auto parts stores and connect to each sensor to trigger a relearn sequence.
Ford / Lincoln / Mercury
Ford’s system often resets through the information display or by driving.
- Make sure all tires are properly inflated
- Turn the ignition on, then press the hazard button
- Press the hazard button again to confirm
- Drive for 20+ minutes above 25 mph
Some newer Ford models require you to go through Settings > Vehicle > Tire Monitor in the touchscreen display to initiate a reset.
Ram / Dodge / Chrysler (Stellantis Vehicles)
Ram trucks and Dodge vehicles use a similar system to other Stellantis brands.
- Turn the ignition to “On” without starting the engine
- Press and release the gas pedal slowly three times within 10 seconds
- Turn the ignition off
- Start the vehicle and wait for the TPMS light to blink three times
For newer Ram 1500 models with the Uconnect system, go to Vehicle Settings > Tire Pressure > Reset TPMS.
Toyota / Lexus
Toyota’s process is straightforward but location-specific.
- Turn the ignition to “On”
- Locate the TPMS reset button (usually under the steering wheel, near the fuse panel, or in the glove box)
- Press and hold until the TPMS light blinks three times
- Drive for 25-30 minutes to complete calibration
Honda / Acura
Honda vehicles typically reset through the instrument panel.
- Turn the ignition to “On”
- Navigate to Vehicle Settings > TPMS Calibration using the steering wheel buttons
- Select “Calibrate” and confirm
- Drive normally until calibration completes
If you drive a GM vehicle specifically, check out the dedicated guide on service tire pressure system messages, which covers the GM-specific wording and troubleshooting.
TPMS Sensor Replacement Cost
Real talk though: if your sensors are dead, you’ll eventually need to replace them. Here’s what you’re looking at cost-wise.
Important note on pricing: The prices below are estimates based on typical market rates at the time of writing (March 2026). Actual costs vary significantly by location, vehicle make and model, and service provider. Always get quotes from multiple shops before committing to service.
Individual sensor cost: Roughly $30-150 per sensor depending on whether you go OEM (original equipment manufacturer) or aftermarket. OEM sensors tend to be more reliable but cost more. Aftermarket sensors work fine in most cases and can save you significant money.
Professional installation: Most shops charge in the range of $50-100 per tire for sensor replacement, which includes mounting, balancing, and programming. If you need all four sensors replaced, you’re looking at approximately $200-400 for installation alone, plus the cost of the sensors themselves.
| Service | DIY Cost (Estimate) | Shop Cost (Estimate) |
|---|---|---|
| Single sensor replacement | $30-80 (sensor only) | $80-200 (sensor + labor) |
| All four sensors | $120-320 | $400-800 |
| TPMS relearn only (no new sensors) | $0-50 (tool cost) | $50-100 |
| Valve stem service kit | $5-15 | Typically included with sensor install |

DIY option: If you’re comfortable removing wheels, you can replace sensors yourself and just pay a shop to mount and balance the tires afterward. The tricky part is the programming, which requires a TPMS relearn tool or a shop visit.
Some tire shops include free TPMS service when you buy new tires from them. Always ask about this before committing to a purchase.
I’ve found that independent tire shops often charge less than dealerships for TPMS work. In my experience, dealerships might charge $150+ per sensor while an independent shop charges roughly half that for a comparable part. Your results may vary based on your location and the specific vehicle.
When to See a Mechanic vs DIY
And look, I’m all for fixing things yourself when you can. But some TPMS problems genuinely need professional help.
You can probably handle it yourself if:
- Your tires just need air and the light won’t reset
- You recently rotated tires and need to run a relearn procedure
- The warning came on after a temperature drop
- You have the tools and patience to try the reset methods above
See a mechanic if:
- The warning persists after trying all reset methods
- You see physical damage to a valve stem or sensor
- The light blinks continuously (sensor failure, not just low pressure)
- Your car is over 5-7 years old and has never had sensors replaced
- You don’t own a tire pressure gauge or TPMS tool
- Multiple dashboard warnings appear together
If you’re seeing the service tire monitor message alongside a check engine light, that combination sometimes indicates something more complex is happening with your vehicle’s computer systems. It’s worth getting both checked at the same time.
One thing that helped me feel more confident: I asked the mechanic to show me which sensor failed and why. Most are happy to explain, and it helped me understand what to watch for in the future.
Explore Tire Pressure Topics In-Depth
I’ve put together a bunch of guides on specific tire pressure situations. If you’re dealing with something beyond the basics covered here, one of these probably has your answer (or at least gets you closer).
Understanding TPMS Warnings
- Tire Pressure Monitoring System Light Flashing — What the flashing pattern means and how to diagnose sensor issues versus pressure problems. Start here if your light won’t stop blinking at startup.
- Blinking Tire Pressure Light — Covers intermittent blinking, which is slightly different from constant flashing. The causes surprised me when I first dug into this.
- What Does Tire Pressure Sensor Fault Mean — When your dashboard says “sensor fault” specifically, not just a generic TPMS warning. Different diagnosis, different solutions.
- Service Tire Pressure System — The GM-specific message that looks almost identical but has its own troubleshooting steps. Chevy, GMC, Buick, and Cadillac owners should check this one.
Reset & Maintenance
- How to Reset Tire Pressure Light — Four methods ranked by ease, with brand-specific tips I’ve collected over the years. The battery disconnect method is more useful than most guides admit.
Pressure Guidelines by Vehicle Type
- Normal Tire Pressure for SUV — SUVs have different pressure needs than sedans, especially when loaded. Includes a chart by common tire sizes that I wish I’d found years ago.
- RV Tire Pressure Monitoring System — Aftermarket TPMS options for RVs and motorhomes, which don’t come with factory systems. Essential reading if you’re towing or driving anything larger than a pickup.
- Golf Cart Tire Pressure — Completely different beast from car tires, but pressure still matters for ride quality and tire life.
What I’ve Learned — Corinne’s Take
“The first time my tire monitor light came on, I honestly thought I was going to be stranded on the highway with a flat. I pulled into a gas station so fast I almost clipped the air pump. All four tires were perfectly fine. After way too much Googling and one slightly embarrassing trip to the dealer, I figured out it was just a sensor battery that had finally given out after eight years of service.
What I wish someone had told me back then: this warning sounds scarier than it usually is. Most of the time, it’s a sensor issue you can either fix yourself or handle for under $100 at a tire shop. The system is there to help you, not to ruin your day. And once you understand what the different warnings mean, you stop panicking every time your dashboard lights up.”
— Corinne Desai, braketireguide.com
4 Common TPMS Mistakes (And How to Avoid Them)
Mistake #1: Ignoring the warning because your tires look fine
Tires can be significantly underinflated and still look normal to the eye. A tire can be 10 PSI low and you’d never notice by looking at it. The TPMS exists precisely because visual inspection isn’t reliable. I made this mistake for about two weeks once and ended up with uneven wear on my front tires. Check with a gauge, always.
Mistake #2: Assuming the spare tire has a sensor
Most spare tires, especially the compact “donut” spares, don’t have TPMS sensors. When you install your spare after a flat, the system will show a warning because it’s suddenly missing a sensor. This is normal and not a sign of another problem.
Mistake #3: Resetting without checking actual pressure first
I’ve seen people (including myself, once) spend hours trying to reset their TPMS when the real problem was simply low tire pressure. The reset procedure only works if your tires are already at the correct PSI. Check and inflate first, then try resetting.
Mistake #4: Replacing all four sensors when only one is bad
Sensors fail individually. If your shop tells you all four need replacement, ask them to test each one separately. A diagnostic tool can identify which specific sensor has failed. Shops sometimes recommend replacing all four “while you’re at it,” but that’s rarely necessary unless your car is approaching the 10-year mark on all sensors.
Frequently Asked Questions
Q: How do I fix my service tire monitor system?
A: Start by checking your tire pressure with a gauge and inflating to the recommended PSI on your door jamb sticker. Then try the TPMS reset button if your car has one, or drive for 15-20 minutes at highway speed. If the warning persists, you likely have a dead sensor that needs replacement. From my experience, about half the time it’s just a reset issue, not a hardware problem.
Q: Is it okay to drive with a service tire monitor system on?
A: You can usually drive short distances, but I wouldn’t ignore it for long. The problem is that with your TPMS not working, you have no way of knowing if your tires are actually low on pressure. Check your tire pressure manually with a gauge until you get the system fixed. If pressure looks good on all four tires, you’re generally fine to drive to a shop, but don’t put off the repair indefinitely.
Q: What does it mean if my truck says service tire monitor system?
A: Your truck’s TPMS hardware (usually a sensor inside one of the wheels) isn’t communicating properly with the vehicle’s computer. This could mean a dead sensor battery, a damaged sensor, or a programming issue after tire work. It’s different from a simple “low tire pressure” warning because it indicates a system problem, not necessarily a pressure problem.
Q: How much is it to service a tire monitor system?
A: Costs vary by location and provider, but as a rough guide: a simple reset at a shop typically runs $50-100. If you need sensor replacement, expect somewhere in the range of $80-200 per sensor installed, or $400-800 to replace all four. DIY sensor replacement can bring costs down to $30-80 per sensor if you’re comfortable doing the work yourself and just need a shop to mount and balance afterward.
Q: Can cold weather trigger the service tire monitor warning?
A: Cold weather more commonly triggers a low tire pressure warning (solid light) rather than a service tire monitor message (which indicates a system malfunction). However, extreme cold can affect sensor battery performance, potentially causing communication issues with older sensors. If the warning appeared during a cold snap and your sensors are more than 5-6 years old, the battery might be struggling in the cold.
Q: Do I need to reprogram TPMS sensors after tire rotation?
A: It depends on your vehicle. Some cars automatically relearn sensor positions after you drive for a while. Others require a manual relearn procedure using the reset button or a TPMS tool. Check your owner’s manual first, or try the auto-relearn method by driving at highway speed for 15-20 minutes. If the light persists after that, you may need to run the manual relearn procedure for your specific vehicle.
Getting Your TPMS Back on Track
So that’s pretty much everything I know about dealing with the service tire monitor system warning. The short version: check your pressure first, try resetting the system, and if nothing works, a sensor probably needs replacing. Most of the time it’s not as expensive or complicated as it seems at first.
Your next steps:
- Check all four tires with a pressure gauge right now
- Try the reset method that matches your vehicle brand
- If the warning persists after proper inflation and reset attempts, have a shop test which sensor has failed
Start with the reset guide if you want detailed step-by-step instructions for your specific situation. You’ve got this, and your car will thank you for paying attention.
— Corinne
About the Author
Corinne Desai — Car Care Contributor
Corinne Desai writes about tire pressure monitoring, spare tires, and check engine lights for braketireguide.com. Her interest in car maintenance started after a frustrating experience at a tire shop, where she realized how little she knew about her own vehicle. That gap in knowledge sent her down a path of self-education that has lasted several years and covered more dashboard warning lights than she can count. Corinne’s writing focuses on making car topics approachable for people who didn’t grow up around garages. She explains things the way she wishes someone had explained them to her when she was starting out, without the jargon or the judgment. When she’s not writing about TPMS sensors or spare tire pressure, she’s probably checking her own tire pressure in the driveway or convincing a friend to finally look at their check engine light.
